• Пируват и другие метаболиты при риске глаукомы

    newsCardImg

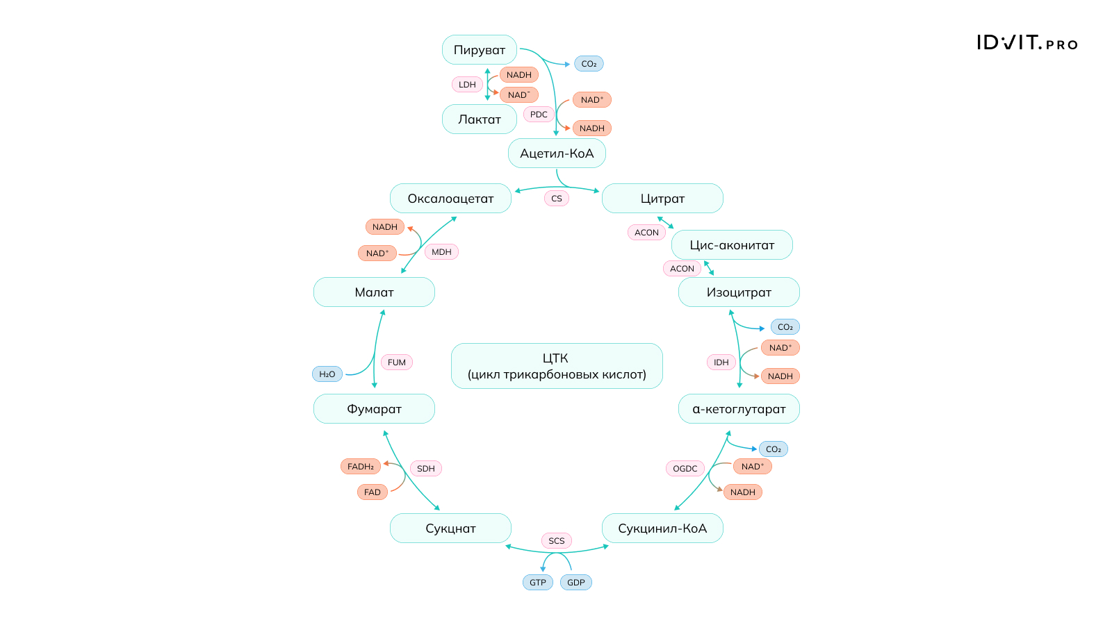
    Полигенный риск глаукомы (PRS) может эффективно определять риск заболевания, но некоторые люди с высоким PRS не имеют этого заболевания, и факторы, способствующие этой устойчивости, остаются неясными. Проанализировав данные UK Biobank с участием 4 658 случаев глаукомы и 113 040 контрольных пациентов, авторы работы (Li et al., 2025) выяснили, улучшают ли метаболиты, идентифицируемы в крови, прогнозирование глаукомы и существует ли метаболомный профиль устойчивости у лиц с высоким генетическим риском. Исследователи разработали модели логистической регрессии, включающие 168 метаболитов на основе ЯМР в оценку глаукомы на основе PRS, с применением поправок на множественные сравнения. Был выявлен метаболомный профиль, связанный с устойчивостью по глаукоме, включающий определенные уровни лактата и пирувата. Поскольку пируват является фундаментальным метаболитом, связывающим гликолиз с циклом трикарбоновых кислот и продукцией АТФ, авторы работы решили экспериментально валидировать этот потенциальный биомаркер на релевантной человеку модели глаукомы у мышей Mus musculus. Пищевой пируват смягчал повышение внутриглазного давления (p=0,002) и повреждение зрительного нерва (p<0,0003) у мышей Lmx1bV265D. Эти результаты подчеркивают важность обменных реакций с участием пирувата и указывают на потенциальные пути для терапевтического вмешательства.

    Список литературы

    1. Li, K., Tolman, N., Segrè, A. V., Stuart, K. V., Zeleznik, O. A., Vallabh, N. A., Hu, K., Zebardast, N., Hanyuda, A., & UK Biobank Eye and Vision Consortium. (2025, April 24). Pyruvate and related energetic metabolites modulate resilience against high genetic risk for glaucoma. eLife, 14, e105576.3.
  • Вопрос